新闻资讯
新闻资讯
- 排烟风机可以不设置在机房内?此地明确
- 在电气火灾监控系统设计中,需要对配电线路的温度进行检测吗?
- 精心设计的消防系统在高层建筑火灾面前为什么会失灵
- 香港思考|施工场景火灾风险警示!临时无线方案筑牢安全屏障
- 电影院、礼堂、剧场、体育馆等场所观众厅的疏散门要求
- 《江西省消防技术标准疑难问题解答》中,关于安全疏散的内容
- 变电站设备房间都要设置气体灭火系统?
- 消防维保检测出虚假报告,追责时间期限是多久
- 室外楼梯代替防烟楼梯:可行性、利弊与实施建议
- 前室的可开启外窗面积指的是窗的面积还是开启后的有效面积?
联系我们
厂家:智淼消防检测设备厂家
手机:18910580194,15262554119
电话:4006-598-119
邮箱:18751140119@163.com
地址:江苏省苏州市常熟市黄河路275号城市之星119室
消防新闻
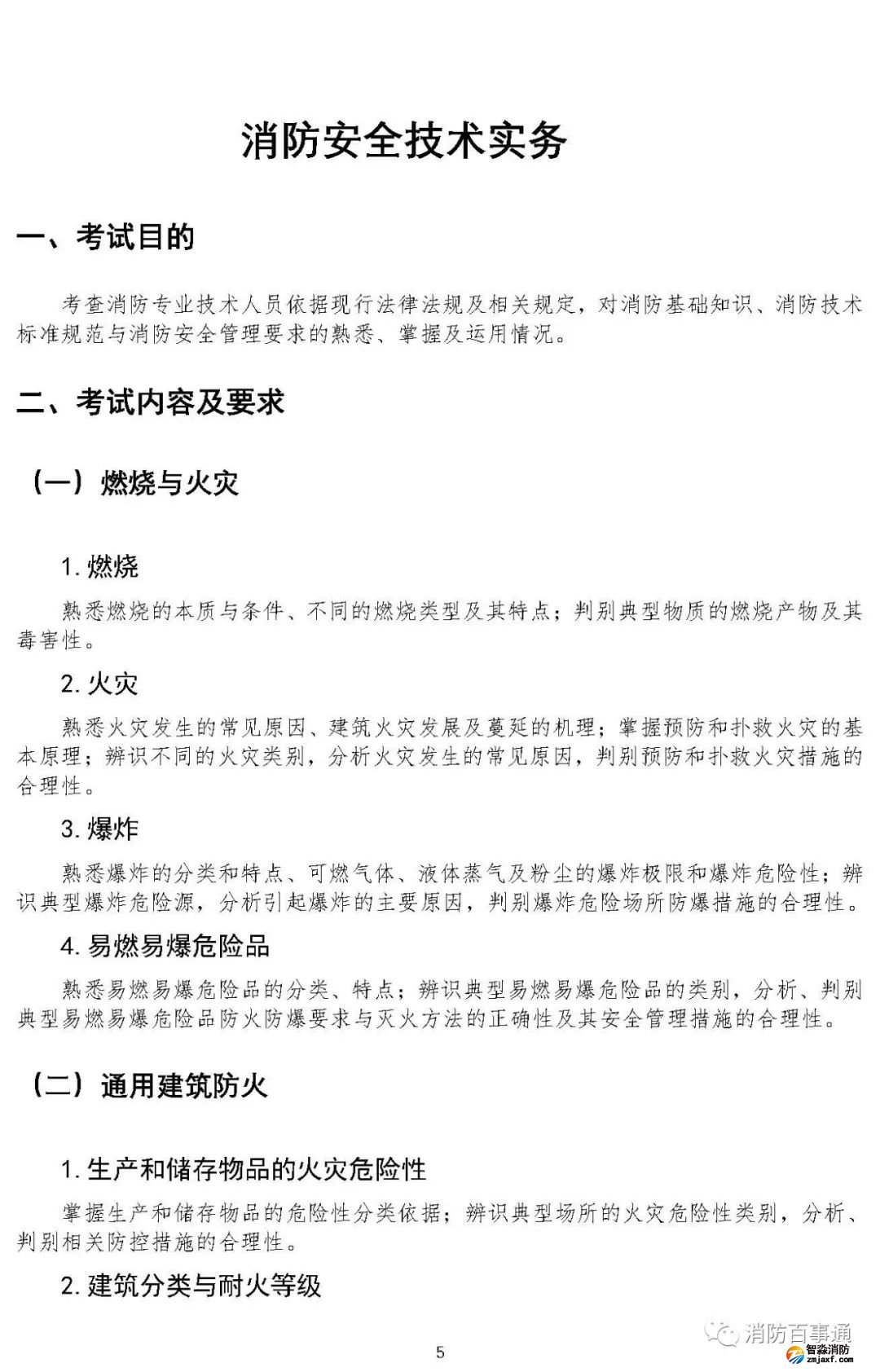
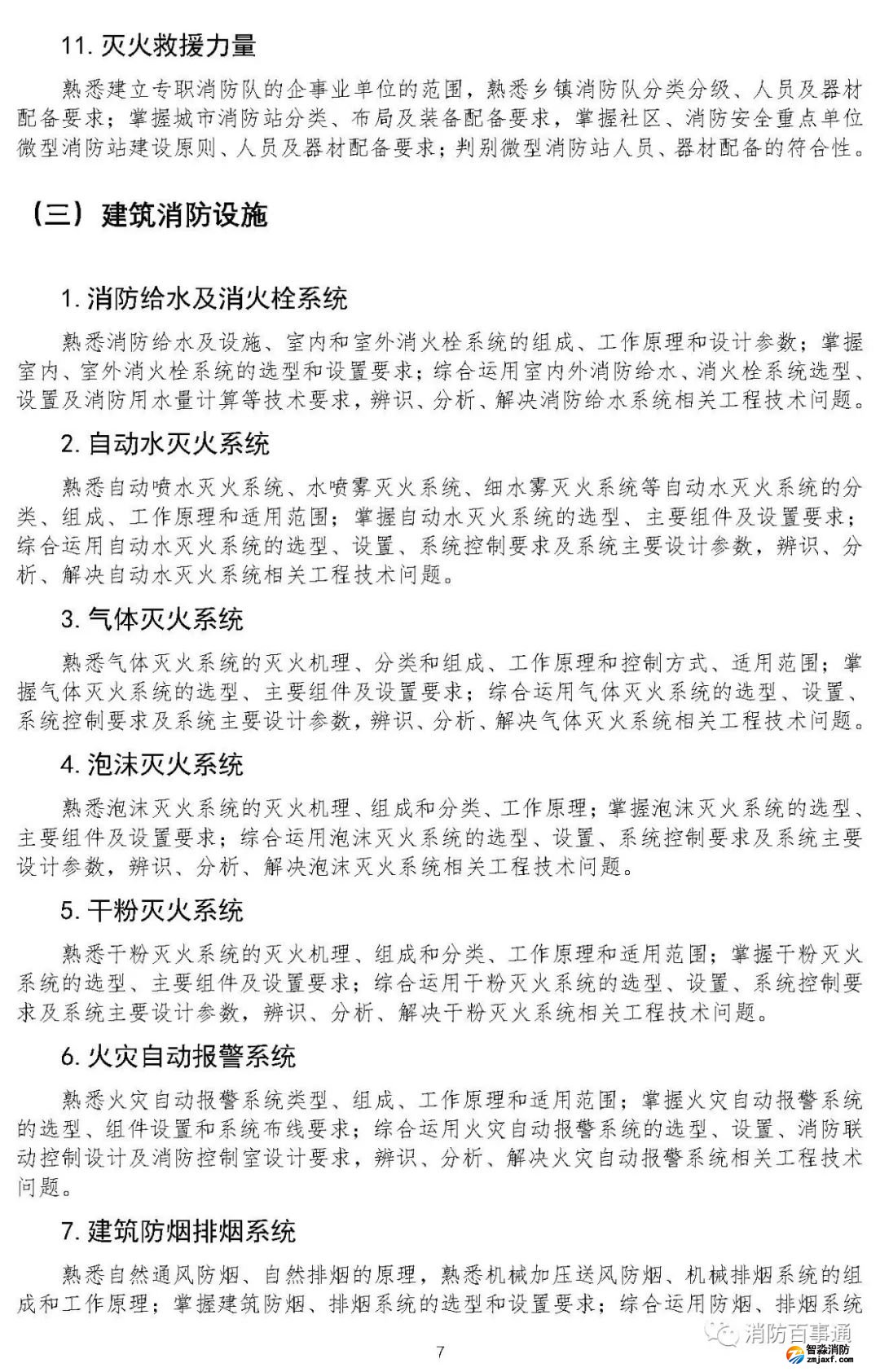
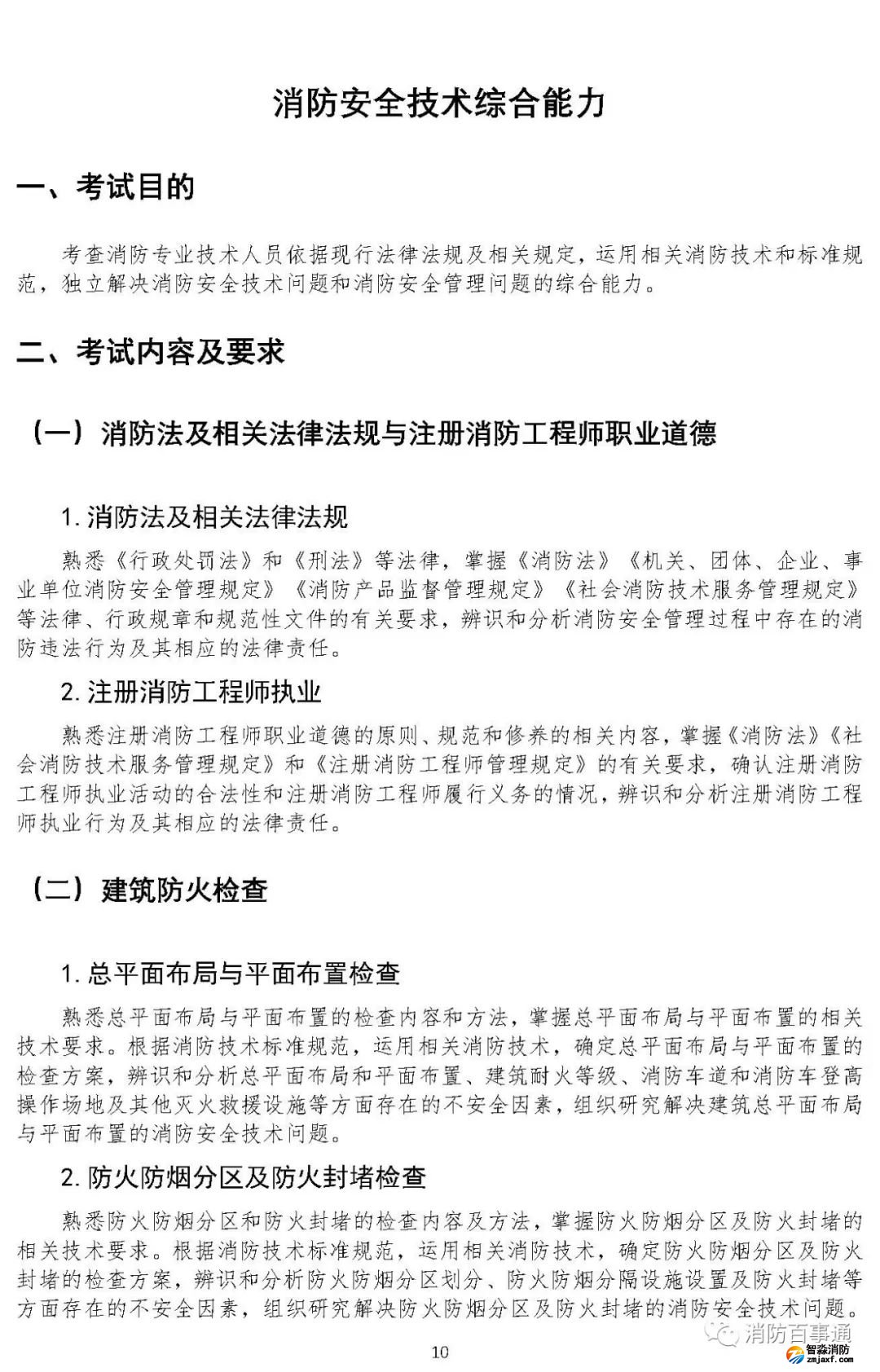
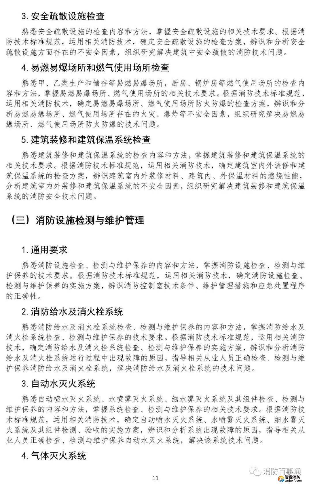
2021《注册消防工程师资格考试大纲(征求意见稿
- 作者:消防检测设备
- 发布时间:2021-04-23 01:44:36
- 来源:http://www.zmxf119.com/
- 点击:529
2021《注册消防工程师资格考试大纲(征求意见稿)》出来了【含二消】
近日,《注册消防工程师资格考试大纲(征求意见稿)》发布,面向消防技术服务机构、注册消防工程师,有关培训机构等征求意见。
本次修订主要有以下内容:
一、新增加内容
(一)消防安全技术实务新增加了
-
典型电气火灾隐患检查的技能要求;
-
厨房等燃气使用场所防火防爆技术要求;
-
典型装修、外墙保温材料的火灾危险性及防火要求;
-
灭火救援力量等相关技术内容。
(二)消防安全技术综合能力新增加了
-
建筑防火封堵的检查要求;
-
人员密集场所消防安全评估方法与技术;
-
防火卷帘、防火门、防火窗的检查、检测与维护保养、单位消防安全管理等内容。
二、删减或权重调整内容
(一)消防安全技术实务对原《大纲》考试内容的权重进行了调整:
-
提升了消防设施部分考试内容的权重;
-
减少了特殊建筑或场所的防火技术要求,以及消防安全评估中的建筑性能化防火设计评估方面考试内容的权重。
-
减少了建筑防火设计方面考试内容的权重;
-
加强了辨识、分析及解决实际工作中经常遇到的消防安全问题的权重。
(二)消防安全技术综合能力删除了一些与注册消防工程师执业范围关联不大的内容,包括:
-
城市消防远程监控系统、建筑性能化防火设计评估、建设工程施工现场消防安全管理等内容。
-
为了匹配国家标准《社会单位灭火和应急疏散预案编制及实施导则》 (GB/T38315-2019),将“消防应急预案制定与演练方案”调整改为“灭火和应急疏散预案编制与实施”;
-
进一步调整明确了电气火灾、燃气火灾防控以及微型消防站、专职消防队管理等相关内容。
(三)消防安全案例分析部分在本次修订中,对案例分析样题按近几年考试真题形式进行了更新。
附:全文
河北省消防救援总队关于转发消防救援局征求《注册消防工程师资格考试大纲(征求意见稿)》修改意见的通知
各消防技术服务机构、注册消防工程师,有关培训机构:
为切实满足注册消防工程师知识水平和实际应用能力要求,消防救援局组织修订了《注册消防工程师资格考试大纲(征求意见稿)》,现印发给你们。请结合实际工作认真研究,如有修改建议,请于4月28日前发18903111196@189.cn邮箱,感谢你对消防工作的支持。
河北省消防救援总队法制与社会消防工作处
2021年4月20日


































标签:
- 上一篇:消防电气控制装置检验配备
- 下一篇:广西:开展消防技术服务机构专项检查【4月20号




















苏公网安备32058102002149号
客服QQ