技术支持
新闻资讯
- 精心设计的消防系统在高层建筑火灾面前为什么会失灵
- 香港思考|施工场景火灾风险警示!临时无线方案筑牢安全屏障
- 电影院、礼堂、剧场、体育馆等场所观众厅的疏散门要求
- 《江西省消防技术标准疑难问题解答》中,关于安全疏散的内容
- 变电站设备房间都要设置气体灭火系统?
- 消防维保检测出虚假报告,追责时间期限是多久
- 室外楼梯代替防烟楼梯:可行性、利弊与实施建议
- 前室的可开启外窗面积指的是窗的面积还是开启后的有效面积?
- 地面疏散诱导灯的选材
- 捋顺疏散走道和疏散通道,拿下疏散走道最小净宽度要求
联系我们
厂家:智淼消防检测设备厂家
手机:18910580194,15262554119
电话:4006-598-119
邮箱:18751140119@163.com
地址:江苏省苏州市常熟市黄河路275号城市之星119室
消防维保维修
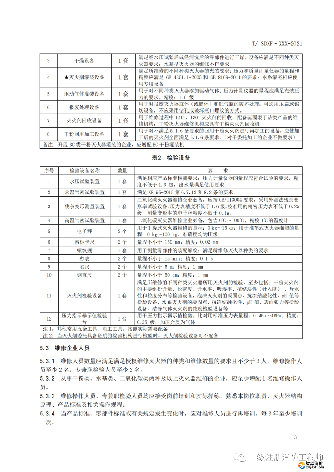
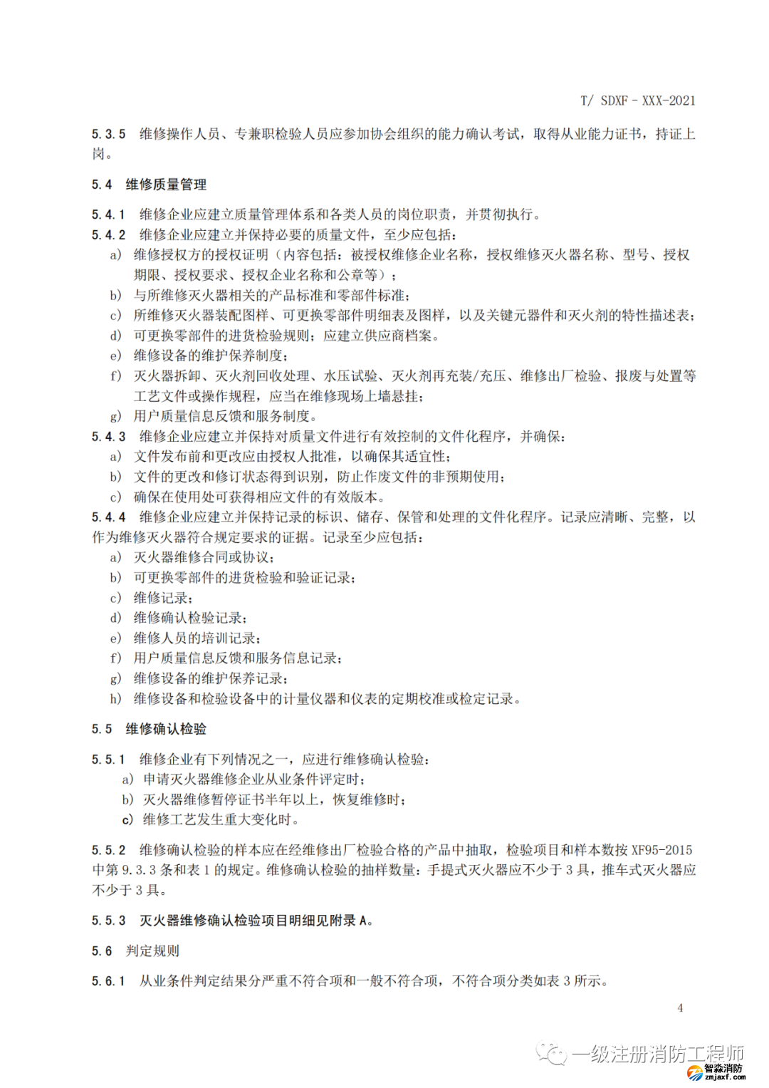
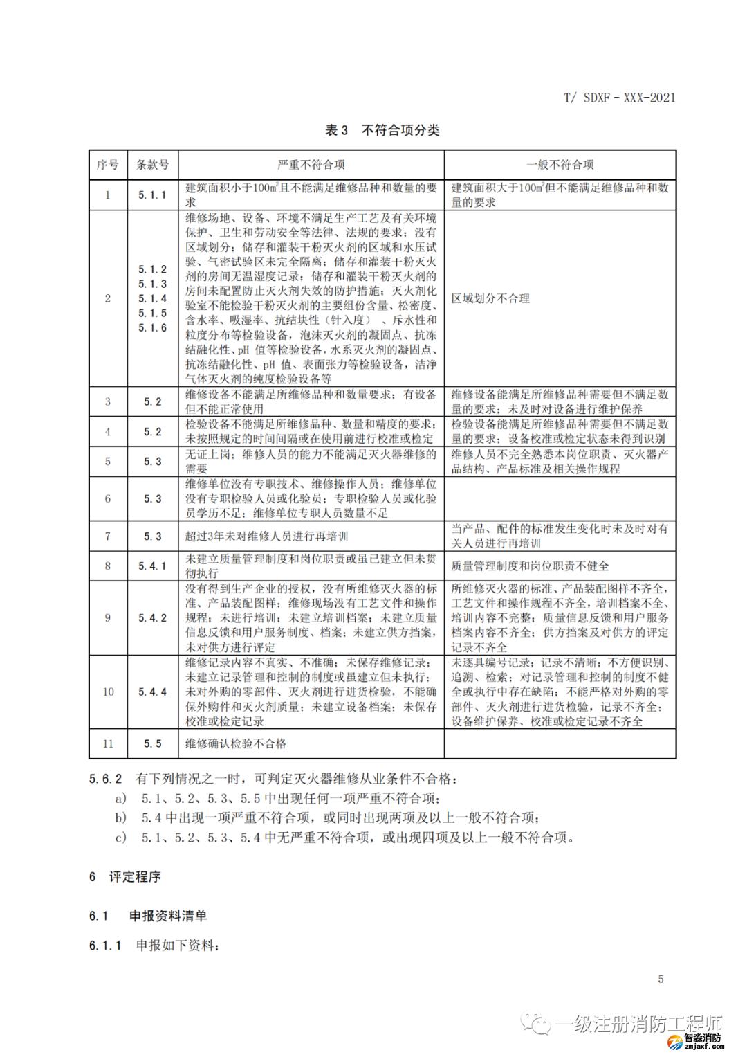
《灭火器维修企业从业条件评定规程》征求意见
- 作者:消防检测设备
- 发布时间:2021-07-06 02:57:27
- 来源:http://www.zmxf119.com/
- 点击:681
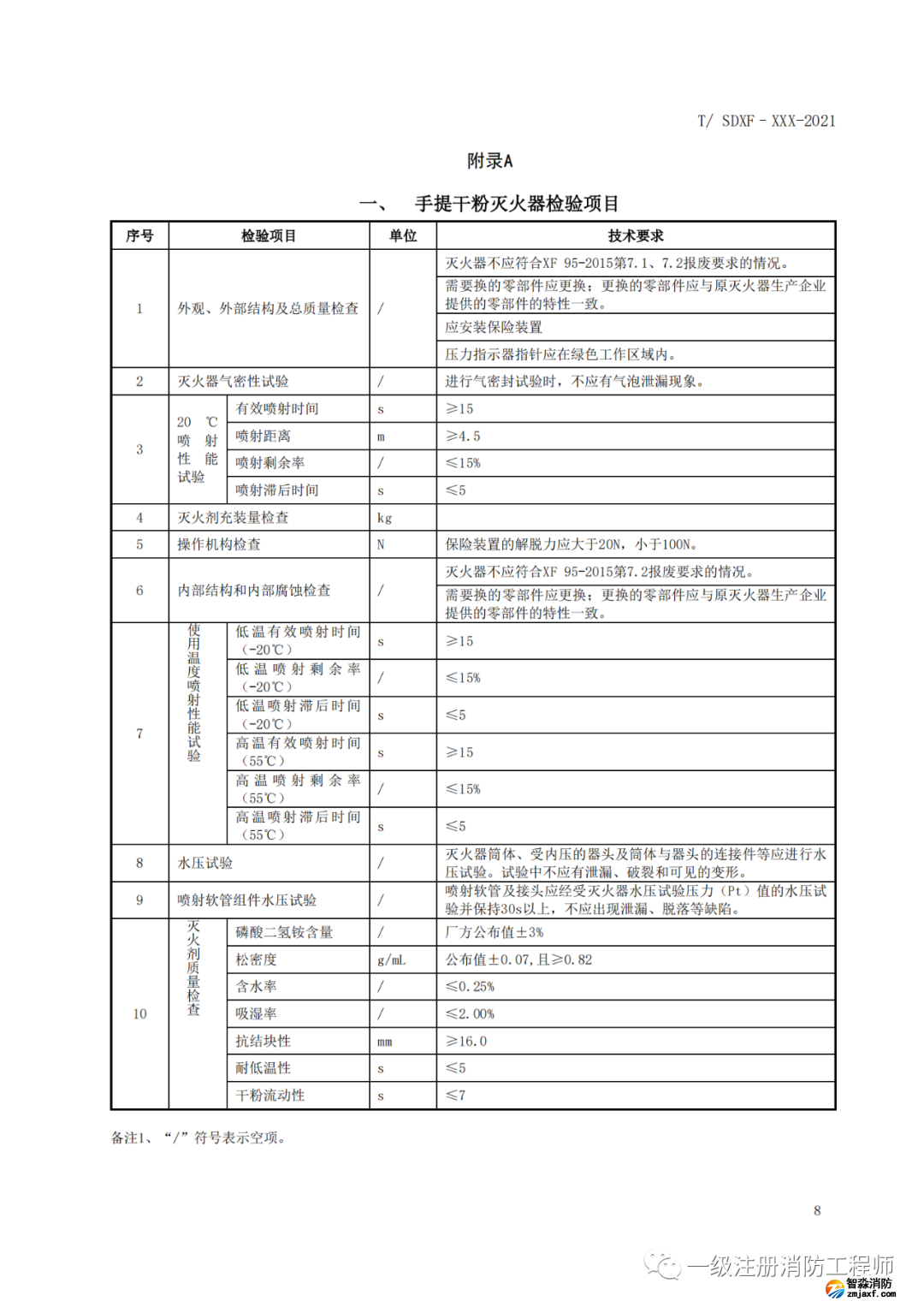
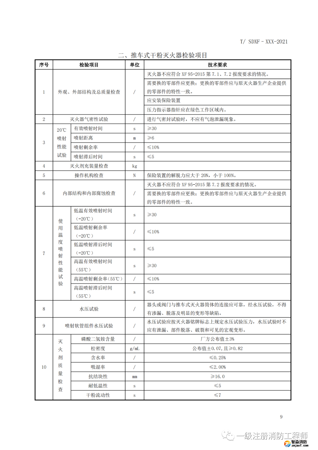
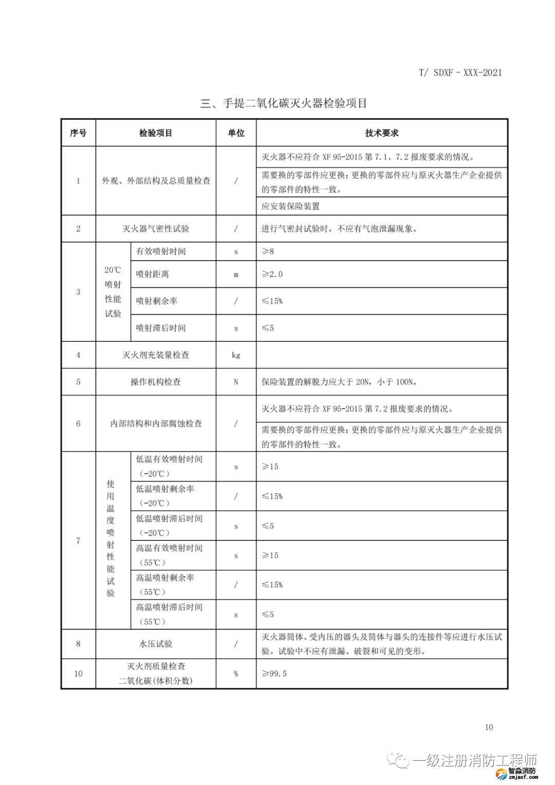
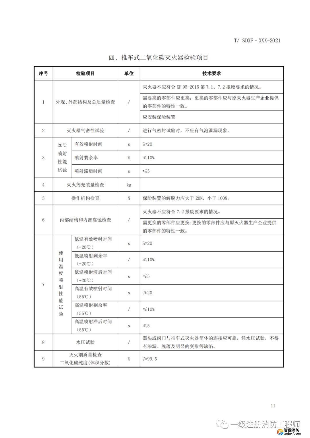
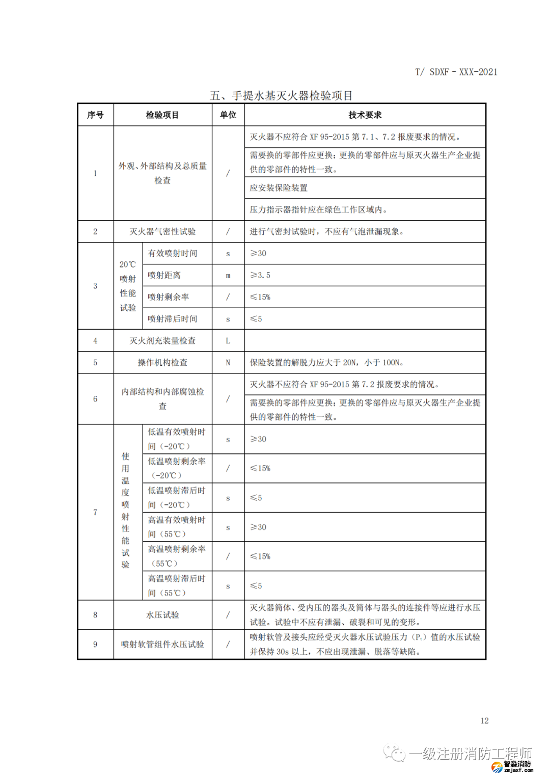
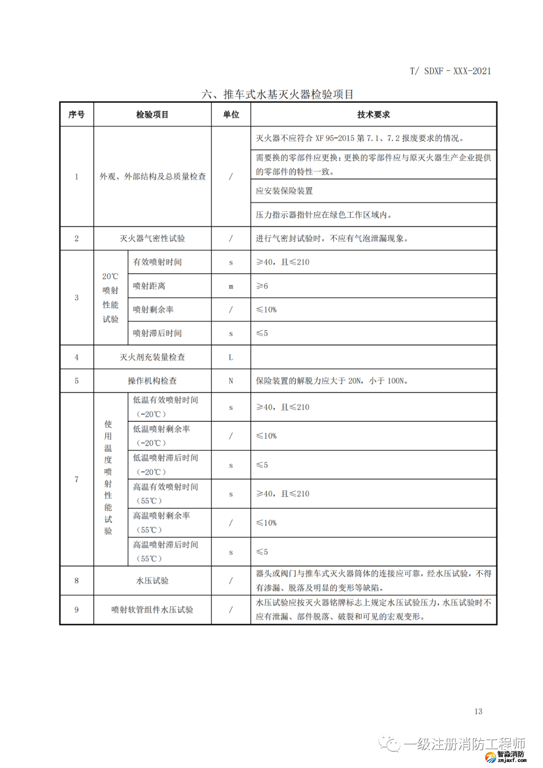
《灭火器维修企业从业条件评定规程》征求意见稿
山东消防协会
鲁消协函〔2021〕13号
各分支机构、各有关单位和专家:
根据《山东消防协会团体标准制修订工作程序(试行)》和《关于批准立项团体标准<灭火器维修企业从业务件评定规程>等的公告》(鲁消协〔2021〕12号)的要求,山东消防协会团体标准《灭火器维修企业从业条件评定规程》已完成征求意见稿(附件1)。现印发你们,请结合工作实际提出修改意见和建议,并填写征求意见表(附件2)于2021年7月31日前反馈给标准编写组。消防检测仪器设备
联系人:王谦
电话:0531-88897898 18615176919
邮箱:sdfpa119@163.com
附件:
1.
山东消防协会团体标准《灭火器维修企业从业条件评定规程》(征求意见稿).pdf
2.
山东消防协会团体标准《灭火器维修企业从业条件评定规程》征求意见表.pdf
山东消防协会
2021年7月1日
















标签:




















苏公网安备32058102002149号
客服QQ